Raspberry Pi-based Smart Fridge Device

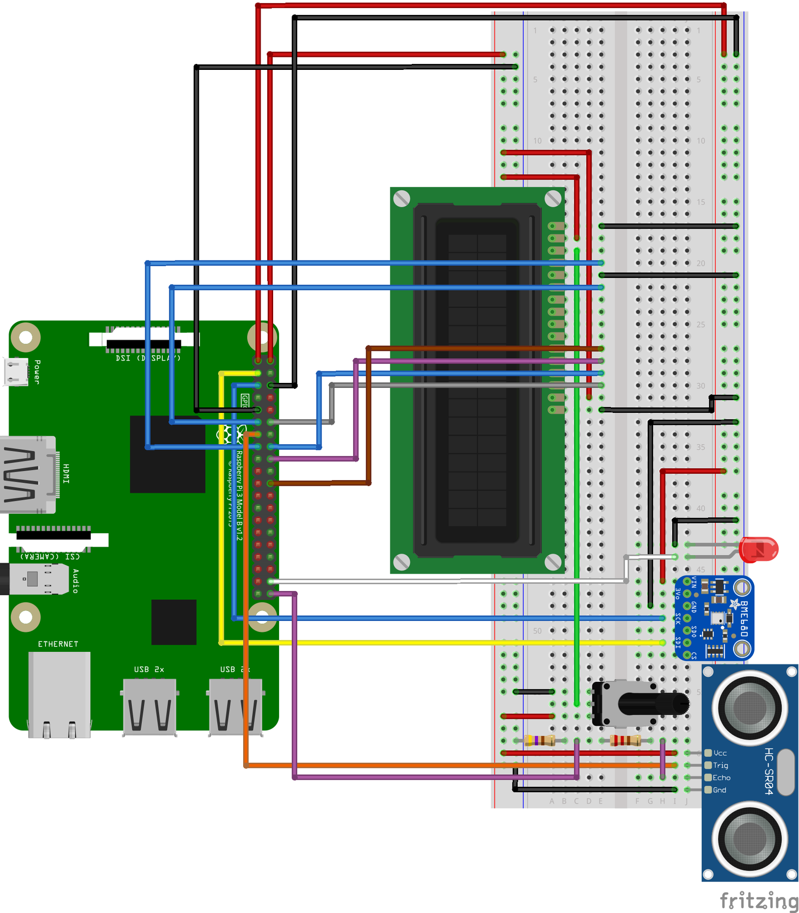
The scope of this project is to create a device that enables traditional fridges to have additional functionalities, using RPi 4, an ultrasonic proximity sensor HC-SR04, a temperature-humidity-pressure sensor BME680, and a 16×2 Character LCD.

📅 Date

🌐 Link

N/A

🏷️ Tags

This project original focus was on developing a compact set up that can provide additional functions to a conventional fridge. This set up would be able to measure the temperature and humidity of the cooled environment, and display the data on a screen, and log the collected data. It will also be able to alert the user, through a buzzer, if the fridge door has been left open unintentionally.

For the final prototype, the buzzer was changed to an LED due to hardware failure. Both the buzzer and the LED can be connected similarly to the Raspberry Pi, and hence, the Python code used would be the same for both.

The HC-SR04 sensor is an ultrasonic sensor that can be used to measure a distance between the sensor and the obstacle right in front of the sensor. The sensor works using high frequency sound waves. The transmitter emits several waves of ultrasonic sound. The emitted sound will reflect off from the object and is detected at the receiver. The time taken for sound to travel from the transmitter to the receiver is recorded, and the distance traveled is calculated.

The BME680 is a combined-temperature-humidity-barometric pressure-VOC Gas sensor. The small size, the high accuracy, and the ability to function in low temperature of the sensor make it suitable for the application of an additional fridge device.

The original concept included the ability to identify object through a camera, which allows the creation of a database where more developments can be done, such as calories counting or product stock tracking. Yet, the camera was not included in the final prototype, due to hardware error and delay in shipping. If the camera was available, with the aid of OpenCV and/or TensorFlow, a Pi Camera 2 can be used to identify food items that the user places in front of the camera. This will tap into the concept of Machine Learning. Fortunately, there are many libraries available for such purposes, and hence, the time taken to train the camera would not be as long.

The project also includes designing the housing cases for all the electronic components. There are two separate cases. One would be placed on the outside of the fridge, containing the Raspberry Pi and the LCD, as well as the camera. The other case is inside the fridge, on the inner side of the door. The two cases are connected by physical wires. Due to the time constraint, not all the parts were printed. However, models of how they would look like was completed. Further changes are to be made to fit the components better, such as enlarging the hole for the LCD screen, readjusting the screw holes’ spacing, and remeasuring the holes for the power source and HDMI.

Project Gallery